为进一步提高学生的水文地质、工程地质和环境地质(简称“水工环”)专业技能,推进大学生创新创业思维和能力的发展,yL23411永利集团地下水科学与工程教研室特地举办了永利yl23411集团2024年“水·工·环”科技竞赛。
本次大赛所设参赛作品分为宣传类、竞技类和实物类,得到了永利yl23411集团各学院师生的广泛关注,共有70余份作品参加此次竞赛。竞赛由地下水科学与工程教研室的程亚平、赵雨晴、王欢和陈盟老师组成评审组,着重针对参赛作品的专业契合度、作品的科学性与创新性、以及作品的实际应用价值等进行评审。根据奖项设置,经由评审组老师们打分评选出一等奖2项、二等奖5项和三等奖14项。
本次比赛的参赛作品能够基于专业知识和现象,划分多种参赛形式,充分体现专业理论与实践的有机结合,对巩固学生理论基础知识,提升学生学习兴趣、激发学生学习动力,提高学生专业技能,体现了教学改革及专业建设与学生为中心的有效衔接。通过此次“水·工·环”科技竞赛,不仅为参赛学生提供了一个良好的学习和交流的平台,提高了学生的动手实践和科学创新能力,也进一步提升了三全育人的成效。


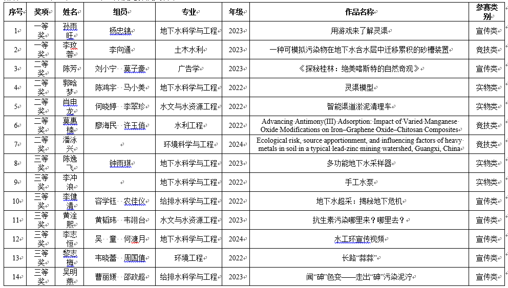
2024年“水·工·环”科技竞赛获奖名单
(一审:赵雨晴,二审:李海翔,三审:代武社)